通知公告
首页 > 通知公告 > 正文

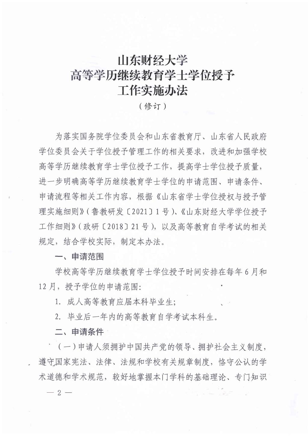
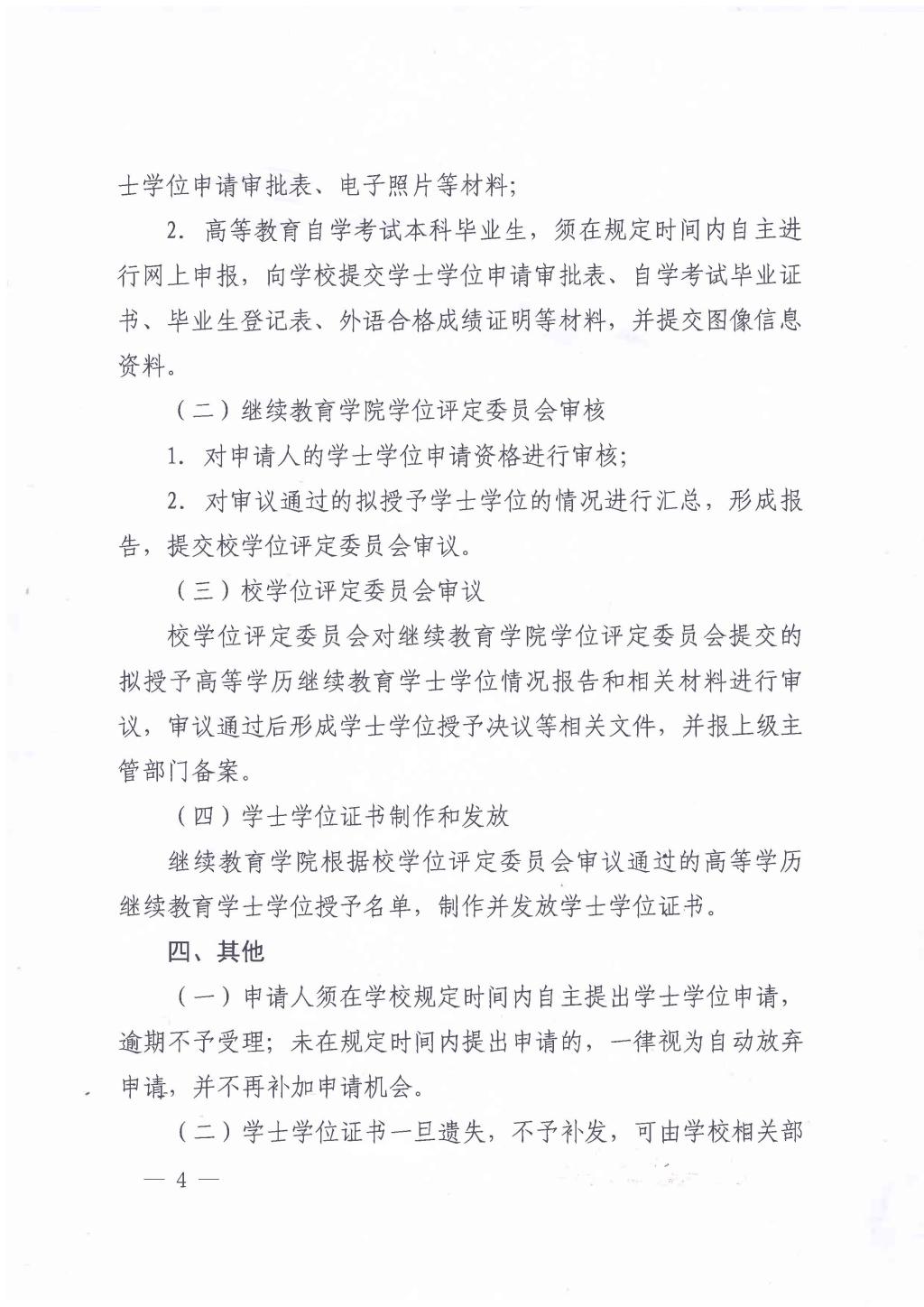
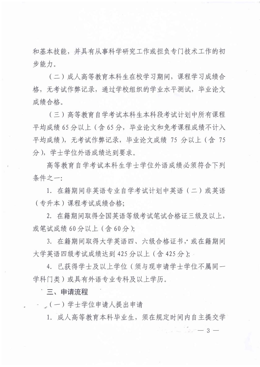
太阳集团tcy8722关于印发高等学历继续教育学士学位授予工作实施办法的通知

发布者:太阳网集团tcy8722  撰稿人:范瑞雪  审核人:张亦工   访问量:   发布时间:2023-04-27


上一条:2023年5月全国大学英语四六级考试口语考试考生须知 下一条:2023年4月山东省高等学历继续教育学士学位英语考试报名通知

关闭

©2022 版权所有  中国·太阳集团(tcy8722·官方网站)SunCityGroup|欢迎莅临   地址:山东省济南市舜耕路40号   邮编:250002